Introduction
Data Flow Views are design-entities* (*own creation) in the Performer Suite. They represent a subset of a complete Data Flow of an entity. The idea is to let the user receive a better overview of a complex Data Flow.
The term Data Flow View could be abbreviated with DFV in the User Manual.
Advantages
Instead of making an analysis or documentation of a complete and confusing Data Flow, you can use the Data Flow Views to make it a whole lot simpler and clear by splitting your Data Flow into separate branches and saving them as Data Flows.
For Data Flow Analysis you have the advantage that the run time is even shorter because the Performer Suite automatically only searches in the nodes which are displayed in the Data Flow View.
Additionally, from a business point of view, it might make sense to split your data flow into several Data Flow Views (see example below).
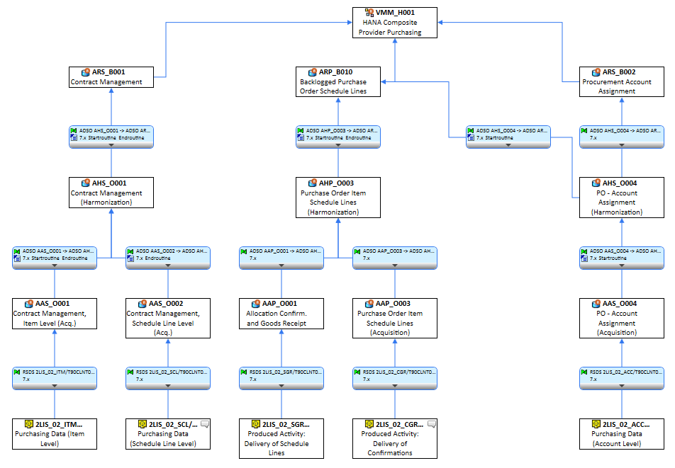
Example
Here is an example of a Data Flow for Purchasing to explain the DFV.
We see that this Purchasing Data Flow is a combination of different data. We have a combination of data from Contract Management (1), Backlogged Purchase Order Schedule Lines (2) and Procurement Account Assignment (3).
It could make sense to split the Data Flow into three Data Flow Views (see (1) - (3) below). The CompositeProvider should be part of the Data Flow Views too.
From a technical point of view, it makes sense to create a fourth Data Flow View, which combines (2) and (4). Because in some Analyses (e. g. the InfoObject Mapping) it is a must-have to see the relations to all sources.