Performer Suite User Manual
Breadcrumbs

Data Flow

Chapter Overview:

General Aim

The 'Data Flows' in the Performer Suite are a central functionality of the application. It will support you to understand your Business Analytics Applications.
You can use the 'Data Flows' itself or a subsets of them, the so-called 'Data Flow Views'. With those 'Data Flow Views' you will receive a better overview of your documentations or they can be used for an easier and faster analysis of branches of your 'Data Flow'.

Supported Functionalities and Entity Types

Meanwhile, the Data Flows in the Performer Suite are not just a BW-specific functionality. The Data Flows can be used and displayed for different object types of different systems and different functionalities are supported.


Visualization

Data Flow Views (DFV)

Layer Assignment

Data Flow Analysis

BW Entities

check mark

check mark

check mark

check mark  (see Data Flow Analysis)

ERP & S/4

check mark

check mark

check mark

cross mark

HANA Repository Entities

check mark

check mark

check mark

cross mark

SAC Entities

check mark

check mark

check mark

cross mark

Datasphere

check mark

check mark

check mark

cross mark

Further information and examples

The following sections list the supported entity types in detail. In addition, you can see a sample data flow on the right side:


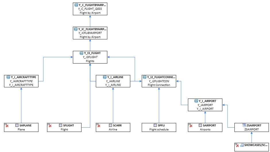
BW InfoProvider

  1. 3. x InfoSources

  2. 7. x InfoSources

  3.  Advanced DSOs

  4. Aggregation Levels

  5. Characteristics (InfoProvider)

  6. Characteristics (InfoObjects)

  7. DataSources

  8. Destinations

  9. DSOs

  10. HANA Composite Providers

  11. HybridProviders

  12. InfoCubes

  13. InfoSets

  14.  MultiProvider

  15. Open ODS Views

  16. Queries

  17. Semantic Partitioned Objects

You can see that Calculation Views are displayed in BW Data Flow too. To use the full functionalities you have to license the related HANA database and maintain your HANA Schema Mappings.


Data Flow of a HANA Composite Provider

ERP & S/4 Entities

  • ABAP CDS Data Definitions

  • DDIC Views

Data Flow of a Data Definition
Data Flow of a DDIC View

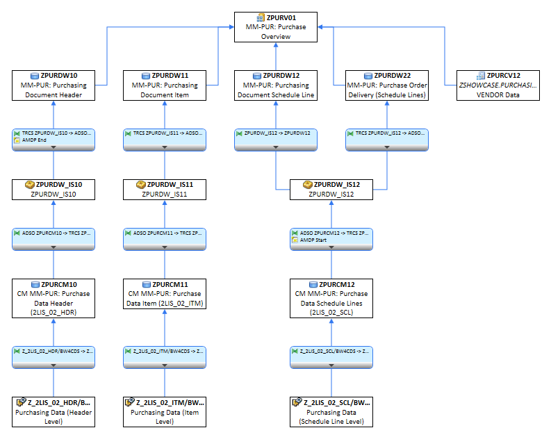
HANA Repository Views

  • Analytic View

  • Attribute View

  • Calculation View

  • Table Functions

  • Stored Procedure

If external SAP HANA Views are generated for BW entities the external HANA Views are displayed as BW entities in the HANA Data Flow. 
With that functionality, you are able to work directly with the BW entities.
The same is possible for calls on tables/views of ADSOs and InfoObjects. The Data Flow identifies them directly as BW entity.

To use that functionality you have to maintain the HANA Schema Mappings.

Data Flow of a Calculation View
image-20220617-071520.png



SAC Entities

  • Stories

  • Analytic Applications

  • Models

  • Templates

Data flow of a SAC Story


Datasphere Entities

  • Tables

  • Views

  • Remote Tables

  • Intelligent Lookups

Data Flow of Datasphere Table